О Казначействе
Телефон единого Контактного центра Федерального казначейства (круглосуточно)
8 (800) 30-10-7779:00—18:00
9:00—16:15
12:00—12:45

Телефон единого Контактного центра Федерального казначейства (круглосуточно)
8 (800) 30-10-777
9:00—18:00
9:00—16:15
12:00—12:45
О Казначействе
Деятельность
Документы
Спецпроекты
Электронная приемная
Пресс-служба
Контакты
1. Порядок принудительного исполнения взыскания задолженности
Принудительный порядок применяется, если одна из сторон судебного разбирательства не оплатила задолженность перед другой стороной, то возникает право направить исполнительный документ и заявление о возбуждении исполнительного производства в ФССП России.
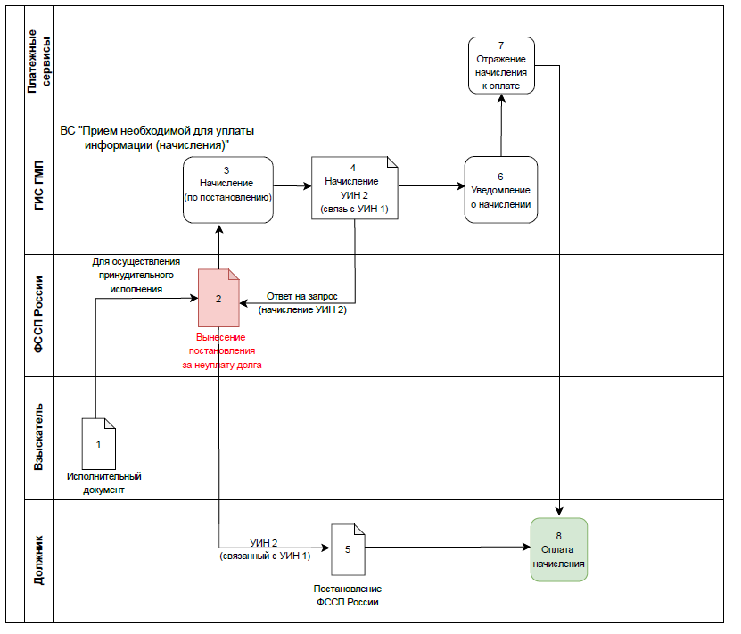
Схема взаимодействия при выставлении начисления в принудительном порядке

1. В случае неуплаты Должником задолженности Взыскатель имеет право направить в ФССП России исполнительный документ для принудительного исполнения.
2. ФССП России выносит постановление для взыскания с Должника суммы долга и суммы исполнительного сбора в случае неисполнения им исполнительного документа в срок, установленный для добровольного исполнения.
3. На основании вынесенного постановления ФССП России формирует начисление (УИН 2). Если взыскание осуществляется по платежу в бюджетную систему, то данное начисление может быть связано с другим начислением (УИН 1), на основании которого было возбуждено исполнительное производство. Запрос формируется и направляется в ГИС ГМП посредством его направления в СМЭВ по виду сведения «Прием необходимой для уплаты информации (начисления)».
4. ГИС ГМП по получению запроса сохраняет начисление с УИН 2 и, при необходимости, связывает его с первоначальным начислением по исполнительному документу (УИН 1).
5. ФССП России направляет информацию о возбуждении исполнительного производства заинтересованным сторонам: Должнику, Взыскателю.
6. ГИС ГМП направляет уведомление о новом начислении в адрес платежных сервисов для его отражения Должнику в системах дистанционного банковского обслуживания, на Порталах госуслуг для последующей оплаты.
7. Платежные сервисы отражают начисление к оплате.
8. Должник производит оплату начисления с указанием УИН 2.
9. Платежный сервис направляет в ГИС ГМП информацию об уплате с указанием УИН 2.
10. В ГИС ГМП происходит квитирование начисления с платежом по УИН 2 и направляется уведомление об уплате ФССП России.
11. ФССП России по мере поступления денежных средств от Должника распределяет их по Взыскателям.
2. Оплата задолженности в рамках принудительного исполнения
В случае, если уплата лицом, привлеченным к ответственности (Должником), производится по реквизитам Взыскателя, то Взыскателю необходимо сообщать в ФССП России об изменении (снижении) суммы задолженности или о полном исполнении обязанности.
Перевод средств при наличии исполнительного производства напрямую на счет Взыскателя не является должным исполнением обязанности[1]. Одновременно, такой процесс возлагает на ФССП России дополнительную функциональную нагрузку, приводя также к двойному взысканию средств с банковских счетов Должника.
УИН 1 сформированного в ГИС ГМП начисления, присвоенный Взыскателем, используется ФССП России для перечисления по нему взысканных с Должника средств на счет Взыскателя. Первоначальное начисление (УИН 1) и начисление ФССП России (УИН 2), сформированные в ГИС ГМП, погашаются и скрываются из личных кабинетов Должника, на Порталах госуслуг и иных платежных сервисов.
Таким образом, при осуществлении Должником оплаты в рамках принудительного исполнения в качестве счета получателя в реквизитах платежа необходимо указывать депозитный счет ФССП России, а не счет Взыскателя.
[1]Федеральный закон от 02.10.2007 №229-ФЗ «Об исполнительном производстве»
Наш сайт активно наполняется информацией. Полный объем публикаций доступен на архивной версии сайта old-fk.roskazna.gov.ru
Наш сайт использует файлы cookie, чтобы улучшить работу сайта, повысить его эффективность и удобство. Нажмите "Разрешить", чтобы согласиться.